生物质与煤热化学转化课题组
首页
团队概况
团队介绍
团队负责人
团队成员
研究成果
研究方向
论文成果
专利成果
著作成果
科研项目
家乡风情
心灵之窗
团队动态
学术交流
走出校园
会议信息
实时资讯
近期成果
联系我们
首页轮播图
通知公告
更多
首页
团队概况
团队介绍
团队负责人
团队成员
研究成果
研究方向
论文成果
专利成果
著作成果
科研项目
家乡风情
心灵之窗
团队动态
学术交流
走出校园
会议信息
实时资讯
近期成果
联系我们
首页轮播图
通知公告
当前位置:
中文主页
>>
团队动态
>>
实时资讯
实时资讯
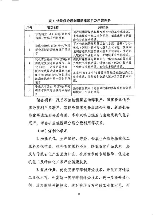
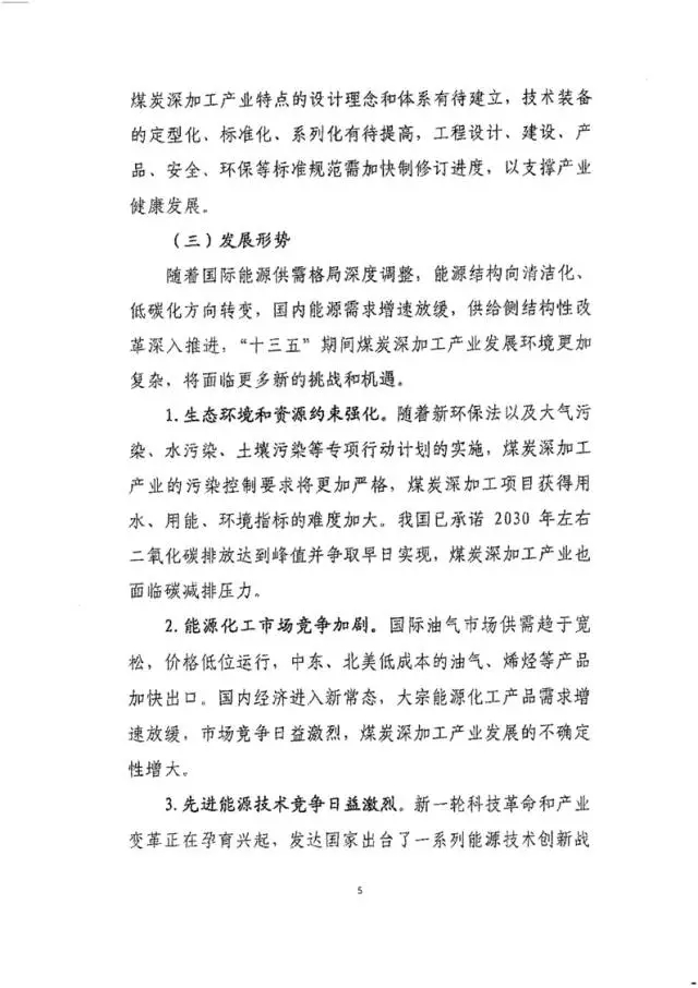
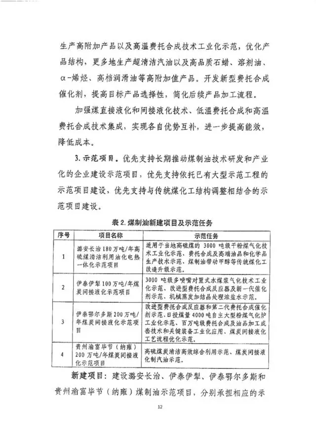
国家能源局关于印发《煤炭深加工升级示范“十三五”规划》的通知
发布时间:2017-02-24
点击次数:
附件
附件-煤炭深加工升级示范“十三五”规划.pdf
《煤炭深加工升级示范“十三五”规划》的通知.pdf
上一条:
煤炭深加工规划首发布如何布局?
下一条:
最新煤炭分类及用途大全